بحث عن المناطق الحيوية البرية كامل بالصور
جدول المحتويات
بحث عن المناطق الحيوية البرية كامل بالصور من الموضوعات المهمة التي تندرج ضمن علوم الأحياء أو الجغرافيا في بعض الأحيان، لارتباطها الوثيق بالمناطق والمناخ وتنوع الأحياء تبعًا لهذه الاختلافات البيئية بين الرطوبة والجفاف والحرارة والبرودة، فكل منطقة لها المعالم والأحياء ما يميزها عن غيرها. وفي هذا المقال سوف يعرض لكم موقع المرجع بحث كامل عن المناطق الحيوية البرية يمنكم الاستفادة من الأسلوب العلمي المتبع في كتابته ومما فيه من معلومات قيمة.
مقدمة بحث عن المناطق الحيوية البرية
بسم الله الرحمن الرحيم والحمد لله رب العالمين وبه نستعين، وبعد:
أبدأ بحثي هذا عن المناطق الحيوية البرية التابع لمادة (اسم المادة)، وقد اخترت الكتابة في هذا البحث لما له من أهمية بالغة وصلة وثيقة بالبيئة التي نعيش فيها على كوكب الأرض والتي كلفنا في إعمارها وخلقنا لنكون خلفاء فيها. فالمنطقة الحيوية هو مصطلح يطلق على المنطقة الكبيرة التي تتميز بالنباتات والتربة والمناخ والحياة البرية. ولها خمسة أنواع رئيسية؛ وهي المائية، والأراضي العشبية، والغابات، والصحراء، والتندرا، وذلك على الرغم من أن بعض هذه المناطق الحيوية يمكن تقسيمها إلى فئات أكثر تحديدًا، مثل المياه العذبة، والمناطق البحرية، والسافانا، والغابات الاستوائية المطيرة، والغابات المطيرة المعتدلة، والتايغا.
بحث عن المناطق الحيوية البرية
لقد اتبعت في بحثي هذا أسلوب سرد المعلومات عن كل واحدة من المناطق الحيوية الرئيسية الخمسة وما تضمه من المناطق الحيوية الفرعية، مع ذكر أهم ما يميزها وجعلت لكل واحدة منها عنوان خاص يحتوي على مجموعة من مواصفات المنطقة وما يعيش فيها من الحيوانات وطبيعة المناخ فيها، كما أنني قد قمت بتدعيم هذا البحث بالصور.
المناطق العشبية
تعد المناطق العشبية مناطق مفتوحة يغلب عليها العشب، ويكون مناخها دافئ وجاف عادة. وهناك نوعان من الأراضي العشبية كما يأتي: [1]
- الأراضي العشبية الاستوائية (السافانا): توجد الأراضي العشبية المسماة بالسافانا بالقرب من خط الاستواء ويمكن أن تحتوي على عدد قليل من الأشجار المتناثرة، وهي تغطي ما يقرب من نصف قارة إفريقيا بالإضافة إلى مناطق أستراليا والهند وأمريكا الجنوبية.
- المناطق العشبية المعتدلة: توجد الأراضي العشبية المعتدلة بعيدًا عن خط الاستواء، في منطقة جنوب إفريقيا والمجر والأرجنتين وأوروغواي وأمريكا الشمالية وروسيا. ولا يوجد فيها عادة أي أشجار أو شجيرات، وفيها هطول للأمطار أقل من الهطول في السافانا. وهناك نوعان من الأراضي العشبية المعتدلة، وهي كما يأتي:
- البراري: تتميز البراري بأنها تحتوي على أعشاب طويلة.
- السهوب: تحتوي السهوب على أعشاب قصيرة.

الغابات
تهيمن على هذه المنطقة الحيوية الأشجار، وهي تغطي حوالي ثلث الأرض، وتحتوي الغابات على أكثر تنوع البيولوجي الأرضي في العالم، بما في ذلك الحشرات والطيور والثدييات. وهناك مناطق حيوية رئيسية ثلاثة تتفرع من الغابات، وهذه الأنواع من الغابات موجودة عند خطوط عرض مختلفة، وبالتالي تواجه ظروفًا مناخية مختلفة. وهي كما يأتي:
- الغابات المعتدلة: توجد الغابات المعتدلة في خطوط العرض العليا وفيها جميع الفصول الأربعة.
- الغابات الاستوائية: الغابات الاستوائية غابات مناخها دافئ ورطب وتوجد بالقرب من خط الاستواء.
- الغابات الشمالية (التايغا): توجد الغابات الشمالية عند خطوط العرض العلوية، وتتميز بأبرد وأجف مناخ، حيث يحدث فيها هطول للأمطار بشكل أساسي على شكل ثلج.

الغابة الصنوبرية (الغابات الشمالية)
توجد الغابات الصنوبرية جنوب التندرا في القطب الشمالي، وهي تمتد من ألاسكا، عبر أمريكا الشمالية إلى المحيط الأطلسي، وعبر أوراسيا. وتُعرف أكبر مساحة من الأخشاب الصنوبرية على هذا الكوكب باسم “غابات التايغا أو الغابات الشمالية”، الموجودة في نصف الكرة الشمالي، وتتكون بشكل أساسي من الأشجار المخروطية، مثل التنوب، والشوكران، وهي مناسبة للجو البارد. [2]
تنخفض درجة الحرارة في المنطقة الصنوبرية إلى أقل من نقطة التجمد في معظم الأوقات، ويظل الطقس باردًا مع تساقط الثلوج. وبسبب هذه الظروف القاسية، لا توجد الكثير من الأنواع النباتية هناك، فالطقس البارد يجعل من الصعب جدًا على النباتات والحيوانات البقاء على قيد الحياة. ومن الحيوانات هناك مجموعة منها مثل الموظ، والثعلب الأحمر، وأرنب الحذاء الثلجي وتتواجد بكثرة وتتكيف مع هذه المنطقة الحيوية.[2]

الغابات المتساقطة الأوراق
تقع هذه المنطقة في نصف الكرة الشمالي، وتوجد مناطق مهمة من الغابات المتساقطة الأوراق في شرق أمريكا الشمالية وأوروبا وشرق آسيا. والمتساقطة تعني المكان الذي تتساقط فيه الأوراق من الأشجار خلال فصل الشتاء، ويعزز التعفن المميز للأوراق المتساقطة الأوساخ؛ مما يساعد على دعم مجموعة متنوعة من أنواع الحياة الحيوانية والنباتية في هذه الغابات. [2]
وبشكل عام فإن التربة المثمرة مفيدة أيضًا للإنسان، وفي أوروبا، تم قطع الجزء الأكبر من الأخشاب المتساقطة الأوراق لتوفير مساحة للمزارع والمنازل نظرًا لأن هذه التربة خصبة جدًا، لهذا السبب تجد مناطق زراعية عظيمة في هذه المنطقة الحيوية. وهذا هو السبب الرئيسي في اختفاء معظم الغابات المتساقطة الأوراق الآن. ومن الجدير بالذكر أن الأشجار في الغابات المتساقطة تفقد أوراقها خلال فصل الشتاء، ويتغير لون الأوراق خلال الخريف، وتُعرف أنواع الأشجار الأكثر شيوعًا فيها باسم الرماد والبلوط والجير والزان والبتولا وخشب الأرو الشمالي. [2]

الغابات المطيرة (الغابات الاستوائية)
توجد الغابات الاستوائية المطيرة في آسيا، وأفريقيا، وأمريكا الجنوبية، وأمريكا الوسطى، وفي عدد كبير من جزر المحيط الهادئ، وكثيرًا ما توجد على طول خط الاستواء، كما يقع جزء كبير من الغابات الاستوائية المطيرة في العالم في البرازيل. وتوجد أنواع مختلفة من الغابات المطيرة بعيدة وواسعة؛ فعلى سبيل المثال، يوجد في شمال أستراليا “غابة مطيرة جافة” تواجه موسمًا جافًا كل عام، ومنطقة شمال غرب المحيط الهادئ المزدحمة في الولايات المتحدة بها “غابة مطيرة معتدلة” تتكون من أشجار دائمة الخضرة. [2]
تحصل الغابات الاستوائية المطيرة على ما لا يقل عن 70 بوصة من الأمطار كل عام ولديها عدد كبير من أنواع النباتات والمخلوقات أكثر من أي منطقة حيوية أخرى. وتحتوي الغابات المطيرة على أنواع مختلفة من النباتات والحيوانات؛ بحيث يأتي حوالي 1/4 الأدوية من الغابات المطيرة. فالدواء الذي يستخدم لإرخاء العضلات أثناء الجراحة، يأتي من كرمة استوائية، كما يأتي الكينين، الذي يستخدم لعلاج الملاريا، من شجرة الكينا. ويُعتقد أيضًا أن الغابات المطيرة تحتوي على 1400 نوع من النباتات الاستوائية التي يمكنها علاج السرطان. [2]

الغابات الحرجية
تُعرف هذه المنطقة الحيوية أيضًا باسم غابات منطقة البحر الأبيض المتوسط، وتهيمن الشجيرات عليها، ويكون فيها الصيف صيفًا حارًا وجافًا؛ والشتاء شتاء بارد ورطب، والتربة رقيقة وفقيرة بالمغذيات؛ وتحدث فيها الحرائق بشكل دوري. وتتميز الغابات الحرجية بمحدودية الأمطار الشتوية يليها الجفاف في أوقات أخرى من العام، وتكون درجة الحرارة فيها معتدلة وتتعرض لتأثير الهواء البارد الرطب للمحيطات، وهي ممتدة على طول البحر الأبيض المتوسط.
تغطي هذه الغابات ساحل المحيط الهادئ لأمريكا الشمالية وتشيلي وجنوب إفريقيا وجنوب أستراليا. ويحتوي هذا النطاق الحيوي على نباتات دائمة الخضرة عريضة الأوراق؛ بحيث يتكون الغطاء النباتي فيها بشكل عام من نباتات صمغية مقاومة للحريق وحيوانات متكيفة مع الجفاف، وعلى الرغم من ذلك فإن حرائق الأدغال شائعة جدًا في هذه المنطقة بسبب نمو النباتات الكثيفة والمنخفضة التي تحتوي على زيوت قابلة للاشتعال يجعل الحرائق تهديدًا دائمًا.

الصحارى
تعد الصحاري مناطق جافة يقل فيها هطول الأمطار فيها عن 50 سم في السنة؛ وتغطي حوالي 20 بالمائة من سطح الأرض. كما يمكن أن تكون الصحاري إما باردة أو ساخنة، على الرغم من وجود معظمها في المناطق شبه الاستوائية، وبسبب الظروف القاسية، لا يوجد الكثير من التنوع البيولوجي في الصحاري كما هو الحال في المناطق الأحيائية الأخرى، وأي نبات أو حيوان بري يعيش في الصحراء يجب أن يكون له تكيفات خاصة للبقاء في بيئة جافة.
تتكون الحياة البرية الصحراوية بشكل أساسي من الزواحف والثدييات الصغيرة، ويمكن أن تنقسم الصحاري إلى أربع فئات وفقًا لموقعها الجغرافي أو ظروفها المناخية إلى صحارى حارة وجافة وشبه جافة وساحلية وباردة.

الجبال
توجد الجبال في جميع القارات الرئيسية للأرض، ويقع جزء كبير من جبال العالم في سلسلتين كبيرتين جدًا؛ تمتد سلسلة جبال حزام المحيط الهادئ التي يطلق عليها (بالإنجليزية: Ring of Fire)، من الضفة الغربية للأمريكتين عبر نيوزيلندا وأستراليا وعبر الفلبين إلى اليابان. وتمتد السلسلة المهمة الأخرى، التي تسمى سلسلة تيثيان، من جبال البرانس إلى جبال الألب إلى جبال الهيمالايا حتى تنتهي أخيرًا في المنطقة المحيطة بإندونيسيا.
توجد الجبال عادةً في تجمعات تسمى النطاقات أو السلاسل، على الرغم من أنه من الممكن العثور على جبال تقف بمفردها في مناطق معينة. المناطق الحيوية الجبلية مناطق باردة؛ وكلما ارتفع الجبل كانت المنطقة الحيوية أكثر برودة ورياحًا. بالإضافة إلى ذل ، هناك كمية أقل من الأكسجين في المرتفعات، مما قد يجعل من الصعب على بعض الأشخاص والمخلوقات الإقامة هناك. بالنسبة للحيوانات في هذه المنطقة فتتواجد مجموعة من الحيوانات مثل الماعز الجبلي والأغنام، فهم متسلقون ممتازون ويمكنهم التحرك بحرية على الجبال الطبيعية الصخرية.

التندرا
مناطق التندرا فيها ظروف قاسية، مع أدنى درجات الحرارة بالنسبة إلى أي من المناطق الأحيائية الخمسة الرئيسية بمتوسط درجات حرارة سنوية تتراوح من -34 إلى 12 درجة مئوية أي ما يعادل (-29 إلى 54 درجة فهرنهايت). وفيها أيضًا كمية منخفضة من الأمطار، أي ما مقداره 15-25 سم في السنة فقط، بالإضافة إلى مغذيات التربة ذات الجودة الرديئة والصيف القصير، ولا تحتوي التندرا على الكثير من التنوع البيولوجي والنباتات بسيطة، بما في ذلك الشجيرات والأعشاب والطحالب والأشنات؛ ويرجع ذلك جزئيًا إلى طبقة متجمدة تحت سطح التربة تسمى التربة الصقيعية، ويجب أن تتكيف أي حياة برية تسكن التندرا مع ظروفها القاسية من أجل البقاء.
هناك نوعان من التندرا هما:
- القطب الشمالي: توجد التندرا القطبية الشمالية شمال الغابات الشمالية.
- جبال الألب: توجد التندرا الألبية على الجبال حيث يكون الارتفاع مرتفعًا جدًا بحيث لا يمكن للأشجار البقاء على قيد الحياة.

بحث عن المناطق الحيوية المائية
تشمل المناطق الحيوية المائية كل من المياه العذبة والبحرية؛ حيث إن المناطق الحيوية للمياه العذبة عبارة عن مسطحات مائية محاطة بالأرض؛ مثل البرك والأنهار والبحيرات التي تحتوي على نسبة ملح أقل من واحد في المائة. أما المناطق الحيوية البحرية فتشكل ما يقرب من ثلاثة أرباع سطح الأرض؛ وتشمل المناطق الحيوية البحرية المحيطات والشعاب المرجانية ومصبات الأنهار.

مناطق المياه العذبة
الماء مورد طبيعي رئيسي وهو أساس الحياة، وتعيش فيها أنواع لا حصر لها طوال حياتها أو جزء منها، تزودنا المناطق الحيوية المائية هذه بالمياه العذبة أي المياه الصالحة للشرب ولري المحاصيل الزراعية. وقد سميت هذه المنطقة الحيوية المائية بالمنطقة ذات التركيز المنخفض للملح الموجود في الماء، ونظرًا لأن الملح مهم للجسم ليعمل بشكل صحيح، فإن النباتات والحيوانات في هذه المنطقة لديها ما يساعدها على توفير الملح، وهذه المنطقة تشمل معظم البرك والجداول والبحيرات والأنهار.
عانت المناطق الحيوية للمياه العذبة بشكل رئيسي من التلوث، فالجريان السطحي المحتوي على الأسمدة والنفايات والمكبات الصناعية التي تدخل الأنهار والبرك والبحيرات تميل إلى تعزيز نمو الطحالب السريع بشكل غير طبيعي، وعندما تموت هذه الطحالب، تتراكم المواد العضوية الميتة في الماء، وهذا يجعل المياه غير صالحة للاستعمال، كما يقتل العديد من الكائنات الحية التي تعيش في الموطن.

المناطق البحرية
هذه المنطقة الحيوية المائية هي أكبر منطقة حيوية في العالم، حيث تضم المحيطات الخمسة الرئيسية التي تغطي 70٪ من الأرض، وتحتوي المياه البحرية على مستويات عالية من الملح، لذا فإن الحيوانات والنباتات التي تعيش فيها لديها تكيفات تساعدها على التخلص من الملح أو امتصاص الماء. وتؤثر محيطات العالم تأثيرًا كبيرًا على المناخ العالمي، مثلها مثل الغابات.
يتمتع الماء بقدرة عالية على امتصاص الحرارة، ولأن الأرض غالبًا ما تكون مغطاة بالماء، فإنها تحافظ على درجة حرارة الغلاف الجوي ثابتة إلى حد ما وقادرة على دعم الحياة. بالإضافة إلى هذه القدرة على التخزين المؤقت للمناخ، حيث تحتوي المحيطات على عدة مليارات من العوالق الضوئية، والتي تمثل معظم عملية التمثيل الضوئي التي تحدث على الأرض. وبدونها، قد لا يكون هناك ما يكفي من الأكسجين لدعم مثل هذا العدد الكبير من السكان في العالم والحياة الحيوانية المعقدة.

خاتمة بحث عن المناطق الحيوية البرية
وفي ختام هذا البحث الذي يتحدث عن المناطق الحيوية البرية والبحرية فإن هناك ما يجب التنبيه عليه؛ فقد باتت التلوثات التي يتعرض لها هذا الكوكب بما فيه من تنوعات حيوية مما يهدد البشرية والحياة بشكل عام. فمثلًا كثر في الآونة الأخيرة أسلوب قطع الأشجار واستخدام الأراضي كمنازل ومزارع خاصة، مما أدى إلى انقراض عدد كبير من الغابات لا سيما في أوروبا وأمريكا وبعض الدول النامية، وهذا من الأمور التي جعلت هذا الكوكب مهدد بالكثير من الآثار البيئية المدمرة.
كما أن تلوث المياه العذبة والمالحة هدد الحياة البحرية في هذه المناطق وتم تدمير عدد كبير جدًا من المواطن المائية وقلت المياه الصالحة للشرب، وبناءً على ذلك فإنني خرجت بالتوصيات الآتية:
- الحد من قطع الأشجار من خلال فرض القوانين التي تدعم ذلك.
- فرض العقوبات على كل من يلقي الملوثات في المناطق المائية؛ سواء كانت ممارسات فردية أو جماعية.
- الحد من مشاكل حرائق الغابات بالوسائل الممكنة.
شاهد أيضًا: أكبر حقل نفط بري في العالم هو حقل
بحث عن المناطق الحيوية البرية pdf
بعد سرد بحث كامل متكامل عن المناطق الحيوية البرية والبحرية بما فيه من فقرات تم دعمها بالمعلومات الكافية عن كل منطقة والحالة المناخية لها والتنوع الحيوي فيها من خلال سرد الحيوانات والنباتات التي تعيش فيها فإننا سوف نودكم بنموذج للبحث pdf يمكنكم فتحه وقراءته والاستفادة منه بكل سهولة من أجل إنشاء البحث الخاص بكم. ويمكنكم القيام بتحميل بحث عن المناطق الحيوية البرية “من هنا” بصيغة pdf.
شاهد أيضًا: أفضل عناوين بحوث علمية في مختلف المجالات 2021
بحث عن المناطق الحيوية البرية doc
عادة ما يطلب الأستاذ المشرف الأبحاث محفوظة على برنامج الوورد، لأن هذا البرنامج يتيح إمكانية التعديل على الأبحاث بعد أن يطلع عليها المعلم ويثري الطالب بتوجيهاته، وقد بينّا لكم فيما سبق ما هي المناطق الحيوية على كوكب الكرة الأرضية بنموذجيها المائية والبرية وبينّا أنواع كل منها مع الصور التي توضح طبيعة هذه المناطق، ويمكنكم الاستفادة من المعلومات المذكورة في إعداد بحث مميز بطريقة احترافية. ويمكنكم تحميل بحث عن المناطق الحيوية البرية “من هنا” بصيغة doc.
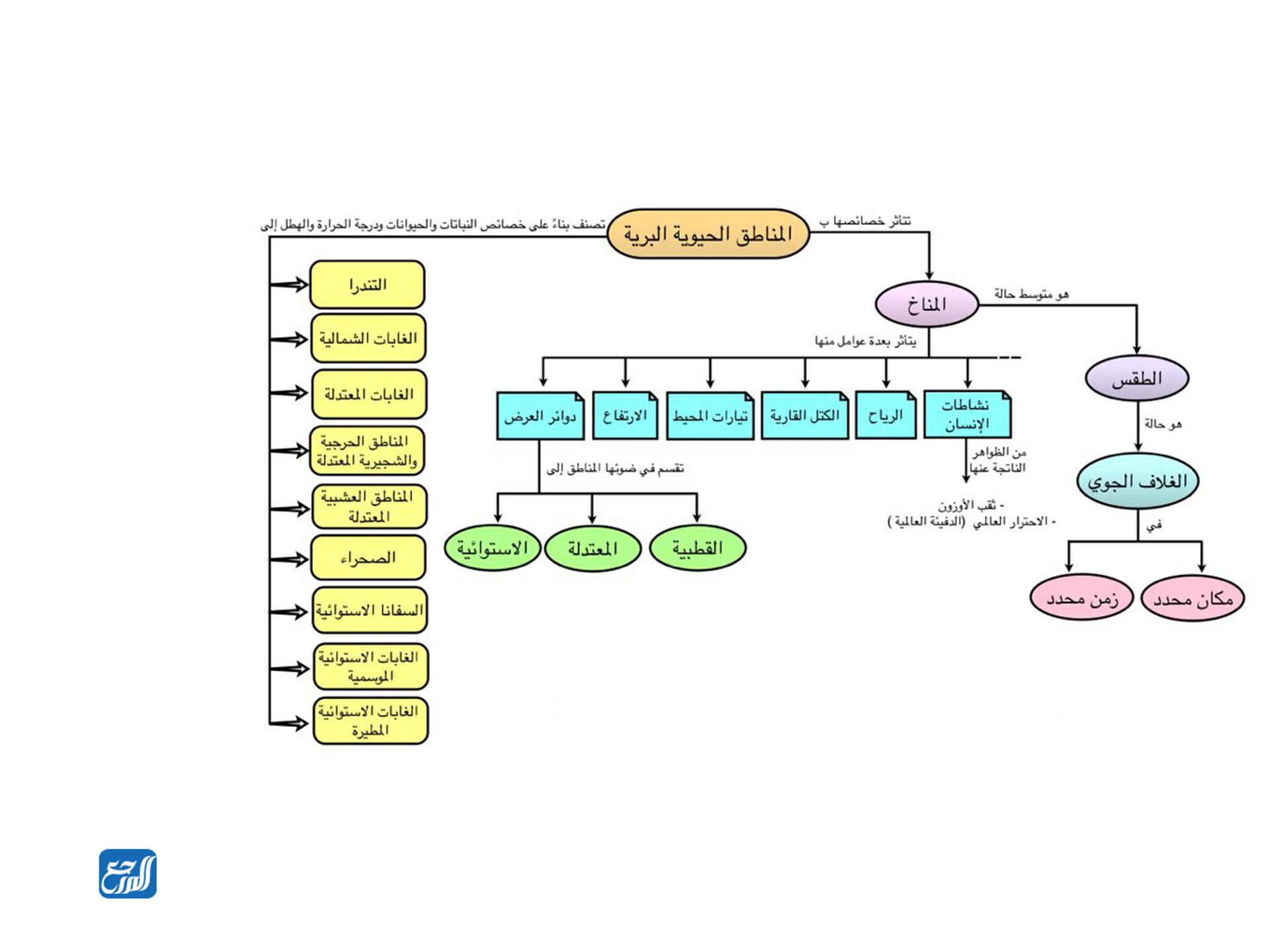
خريطة مفاهيم المناطق الحيوية البرية
تسهل خريطة مفاهيم المناطق الحيوية البرية فهم الموضوع من خلال تنظيم الأفكار وتسهيل تذكر المعلومات على الطالب؛ لهذا سوف نضع لكم نموذجًا فيما يأتي:


فيديو عن المناطق الحيوية البرية يوتيوب
يحتاج الطالب أحيانًا بالفيديوهات التي تزوده بالشرح الذي يدعم فهمه للمادة، لهذا فإننا سوف ندرج لكم فيما يأتي فيديو عن المناطق الحيوية البرية يوتيوب يمكنكم الاستماع له والاستفادة مما فيه من معلومات قيمة:
وفي النهاية، نكون قد أدرجنا لكم في هذا المقال نموذج بحث عن المناطق الحيوية البرية كامل بالصور يمكنكم الاستفادة منه، وتحميله عن طريق الوورد أو برنامج الأدوبي ريدر من خلال الروابط المدرجة.
المراجع
- nationalgeographic.org , nationalgeographic.org , 16/10/2021
- conserve-energy-future.com , What is a Biome? , 16/10/2021



















